
近日,教育部印发义务教育课程方案和课程标准(2022年版),于2022年秋季学期开始执行。新修订的义务教育课程以习近平新时代中国特色社会主义思想为指导,遵循教育教学规律,以“有理想、有本领、有担当”时代新人培养要求为依据,落实立德树人的根本任务。其中,信息科技作为独立科目纳入国家课程。

《义务教育课程方案(2022年版)》 中,明确信息科技在三至八年级独立开设。

与之一同发布的还有《义务教育信息科技课程标准》,对信息科技的课程性质、课程理念、课程目标、课程内容作出明确规范。

义务教育课程具有基础性、实践性和综合性,为高中阶段信息技术课程的学习奠定基础。信息科技课程旨在培养科学精神和科技伦理,提升自主可控意识,培育社会主义核心价值观,树立总体国家安全观,提升数字素养与技能。

1、反映数字时代正确育人方向
2、构建逻辑关联的课程结构3、遴选科学原理和实践应用并重的课程内容4、倡导真实性学习5、强化素养导向的多元评价

信息课程目标要围绕核心素养,体现课程性质,反映课程理念。
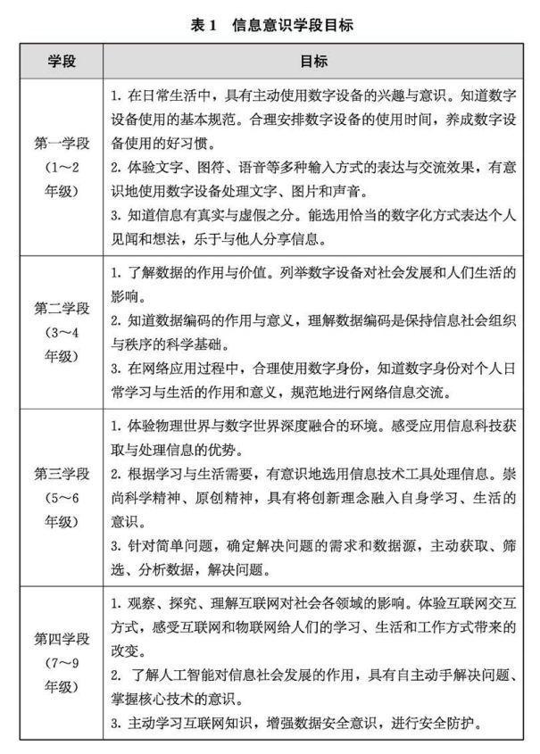
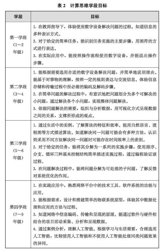
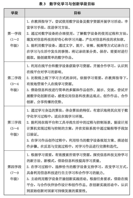
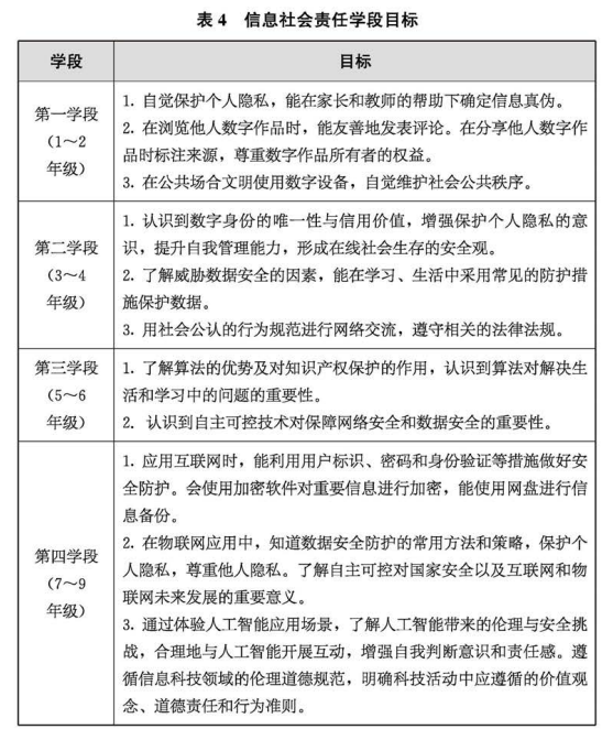
一、核心素养内涵信息科技课程要培养的核心素养,主要包括信息意识、计算思维、数字化学习与创新、信息社会责任。这四个方面互相支持,互相渗透,共同促进学生数字素养与技能的提升。二、总目标1、树立正确价值观,形成信息意识2、初步具备解决问题的能力,发展计算思维3、提高数字化合作与探究的能力,发扬创新精神4、遵守信息社会法律法规,践行信息社会责任三、学段目标学段目标是总目标在各学段的具体化,旨在指导教师在遵循学生身心发展阶段特征的基础上进行教学。义务教育阶段四个学段目标分别如下:





依据核心素养和学段目标,按照学生的认知特征和信息科技课程的知识体系,围绕数据、算法、网络、信息处理、信息安全、人工智能六条逻辑主线,设计义务教育全学段内容模块,组织课程内容,体现循序渐进和螺旋式发展。
综上,信息科技及其所占课时从综合实践活动课程独立出来这一举措,充分体现新修订的义务教育课程标准重点强调素养导向,注重引导学生参与学科探究,全面提升学生实践能力。同时《义务教育信息科技课程标准》作为中国未来十年乃至更长时间义务教育阶段的育人蓝图之一,将是矗立于信息科技教材编写、教学、考试评价以及课程实施管理之上的灯塔。
