二十大报告中强调:必须坚持科技是第一生产力,人才是第一资源,创新是第一动力,深入实施科教兴国战略、人才强国战略、创新驱动发展战略,开辟发展新领域新赛道,不断塑造发展新动能新优势。

近年来,我国逐步加大人工智能教育政策供给,推动人工智能与教育教学深度融合。让全民尤其是青少年群体具备人工智能素养,是立足于人工智能时代的需要,是填补国内人工智能等高新技术领域人才的巨大缺口。
· 2016年,国务院印发《新一代人工智能发展规划》,在中小学阶段设置人工智能相关课程,逐步推广编程教育;
· 2017年《普通高中信息技术课程标准(2017年版)》,正式将人工智能划入新课标;
· 2019年,教育部关于印发《教育信息化2.0行动计划》,加强学生信息素养培育,完善课程方案和课程标准,充分适应信息时代,智能时代发展需要的人工智能和编程课程内容;
· 2021年,“双减”政策落地,以素质教育为主构建教育良好生态,之后增加“5+2”课后延时服务;
· 2022年,教育部发布《2022年版义务教育信息科技课程标准》将信息科技从综合实践活动课程中独立出来.......
这一系列的动作,都在显示国家对人工智能政策逐渐下放。于是,人工智能教育成为学校和家长培养孩子的方向,但衍生出的各类竞赛和等级考试,不但让孩子们挑花眼,也让家长犯难。

01
竞赛、考级怎么选?
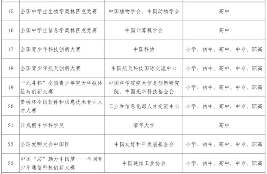
首先,我们所说的竞赛,指的是白名单赛事。什么是白名单赛事?白名单赛事指的是教育部每年公布的面向6-18岁学生的竞赛活动。作为教育部认证的赛事,具有成熟的评价体系,更好地规范了6-18岁学生赛事,同时也进一步提升了比赛含金量,比一般学生的素质评估结果更具说服力。

在2022-2025学年的竞赛名单中,自然科学素养类23项、人文综合素养类12项、艺术体育类10项。自然科学素养类占全部赛事51%,由此可见国家对科技教育的重视,进一步向人工智能等综合实践类赛事倾斜。


自然科学素养类比赛中,人工智能等领域赛项占比依旧明显比其他学科高出一截。竞赛年龄范围面向学段更广,扩展至小学、初中、高中、中专、职高。
这类竞赛拥有官方身份,不但具有权威性和代表性,而且内容并非“纸上谈兵”,更注重贴合实际应用,可以全方位评估孩子人工智能方面的水平,提升他们的综合能力。

学习人工智能另外一个占比较大的出口,则是等级考试。人工智能编程等级考试是对青少年计算机编程、应用创新等能力水平进行社会化评估,通俗的说就是阶段性检验学生的人工智能编程能力,通过一段时间(通常以半年为一个阶段)学习,通过编程等级考试来检验孩子的学习效果,确保已通过当前阶段的学习,可以进入下一阶段继续学习。
从长远来看,编程等级考试和白名单赛事并没有取舍性,也就是说这两种考验能力的方式,都需要同时存在。考试用来评判能力水平,比赛用来拔高。前者是基础,后者是提升,两种方式相辅相成,共同促进青少年人工智能专业技能提升,更好应对未来。
02
竞赛、考级有何意义?
考级和竞赛,涉及到的知识点非常全面,对孩子的知识储备是个综合的大考核,能让孩子在专注力、数学思维、大框架思维运用等方面得到全面发展,使孩子在学好人工智能的同时,让综合学科能力得到提升。除了这些,从实际结果导向来考虑,考级和竞赛还另有妙处,那就是升学和未来规划。

2022高考十大热度攀升专业,人工智能连续三年蝉联热度增幅最高专业,成为近几年当之无愧的“报考大热门”。在科技时代背景下,人工智能专业的优势越来越明显,就业人才缺口大,造就了高校专业的热门和职业市场的抢手。从小开始培养孩子的人工智能科技素养,塑造全面的知识体系,也让孩子应对高考升学、选择专业如鱼得水。
2021年,教育部印发《关于进一步加强和改进普通高等学校艺术类专业考试招生工作的指导意见》,艺术特长生即将成为过去式,新的特长生成为关注热点,那就是“科技特长生”。

科技特长生的认证,需要在专业比赛中(国际、国内、省市区等)获得前三名等优异成绩才能被认定,所以赛事的含金量、认可度都需要高规格。教育部人工智能类的白名单赛事以及相关等级考试认证,就让人工智能科技特长生拥有了更多可能。
03
高校开设人工智能专业
助力青少年基础知识体系养成
早在“2021国际人工智能与教育会议”中,中国教育部部长怀进鹏指出:中国将加大人工智能教育政策供给,推动人工智能与教育教学深度融合,利用人工智能促进全民终身学习,致力推动教育数字转型、智能升级、融合创新,加快建设高质量教育体系。

其实,不只是在人工智能风头正劲的这几年,甚至在更早时期,全国很多高校就已纷纷开设人工智能专业或学院。
1979年,清华大学电子工程系的《人工智能导论》课,成为国内高校最早的人工智能课程之一。北京大学招募朱松纯担任北大人工智能研究院院长,领衔带队北京大学通用人工智能实验班,将顶尖人才引入通用人工智能领域。
另外,电子科技大学、西安电子科技大学、浙江大学、上海交通大学等学校的人工智能专业,综合评分也相当的高。从这些高校增设的人工智能专业来看,他们都对这一专业的前景有着很好的预估。这也就让有着科技梦想的孩子们,有了圆梦的机会。

当然,前提是孩子必须要符合招生需求,拥有强大的基础知识体系,而真正培养孩子综合能力的就是竞赛、考级。通过基础知识考核与拔高提升的竞赛相搭配,势必造就出孩子们的创新能力和实践能力,为进入高等院校的人工智能专业打下坚实基础,为升学埋下伏笔。
04
人工智能教育需要鼓励和引导
青少年对科技创作有着极大的好奇心和热情,我们除了保护和鼓励之外,还要给予正确引导。近年来,威盛教育就在引导孩子们正确学习掌握人工智能知识的道路上,一直努力着。
除了主办人工智能领域赛事之外,同时也与各大白名单赛事合作,在方式上呈现多元化趋势。

另外,威盛还接受全国高等学校计算机教育研究会的邀请,与华东师范大学、清华大学等各大高校及知名企业,共同起草了全国信息技术标准化技术委员会教育技术分技术委员会(CELTSC)团体标准-青少年编程能力等级:第五部分人工智能编程标准,并成为PAAT全国青少年编程能力等级考试联合主办单位,为孩子们提供了标准化人工智能学习体系和评测标准。

威盛教育人工智能领导品牌创造栗,以其深耕人工智能教育领域多年的实践经验,推出的全方位人工智能教育解决方案,将智能硬件、智能软件平台、课程体系、师资培训、赛事活动、等级考试、AI实验室项目融为一体,真正做到竞赛与等级考试并驾齐驱,取长补短地将适合中小学的人工智能知识体系,打造出多个出口。

从阶梯式课程学习,到人工智能实战式比赛,再到知识考核与实践应用考核相结合的等级考试,威盛教育不断在实践过程中完善人工智能学习、竞赛、等级考试的衔接,让其相得益彰,满足国内人工智能教学现状,兼顾孩子们知识更新和接受速度,助力青少年人工智能技术素养与技能提升。
创新人才,都源于科学前沿的探索和不断地亲手实践。每一个孩子都是日后国家发展的新一代人才。等考和竞赛收获的远远不止一张证书那么简单,而是一种看待世界的全新视角和一个从容面对未来的积极心态。