
2、根据地区找到相应组委会,点击下一步。例如图中为北京市组委会。

3、选择“地方选拔赛-智能驾驶”,点击报名,确认提示内容,点击继续。


4、正式进入报名系统,选择组别,点击进入下一步。

5、填写基本信息,如学生姓名,证件类型,民族,年级,监护人信息,学校地区,性别,证件号,出生日期,班级,家庭住址及学校地址等等,别忘了还要提交2寸免冠电子照片哦!
温馨提示:填写信息时一定要仔细核对,因为证书信息的发布以报名信息为准,一旦填写后提交,更改起来非常困难!

6、填写指导教师信息,核对信息提交,即可完成报名。

最后,希望参加2022年NOC大赛“人工智能赛道-智能驾驶赛项”的老师和同学们积极备赛,威盛创造栗将在全程提供服务,保障赛事圆满举办。
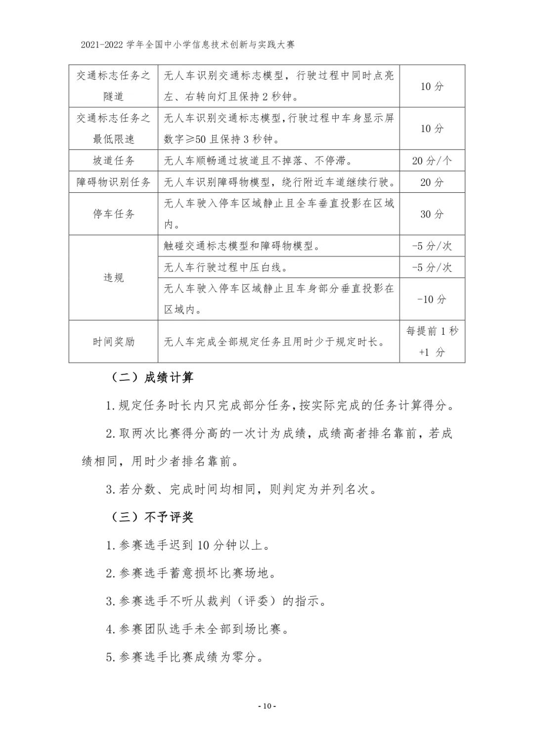
智能驾驶”赛项规则











威盛创造栗
威盛创造栗致力于青少年人工智能教育解决方案。将智能硬件、软件平台、课程体系、师资培训、赛事活动、等级考试、实验室项目融为一体。教学对象实现全学段覆盖,教学场景涉及课堂教学、社团活动及实验教学等全方位多场景。截至目前,已有合作伙伴近2000个,合作院校500多所,用户人数超300万人。
1创造栗课程小学课程重感悟和初步体验,初中阶段重编程基础和动手实践,高中重算法基础和应用实践。从基础到高阶的阶梯式人工智能专项课程体系,包括:语音识别、图像识别、无人驾驶、机器学习等。


2创造栗产品
创造栗依托威盛电子在人工智能、物联网和计算机视觉技术领域全球领先科技、电子的芯片级技术背景,自主研发了一系列硬件、软件,相继推出了包括语音识别、图像识别、无人驾驶、机器学习等教育产品。
3创造栗培训
威盛创造栗通过人工智能及教育领域的专家资源与老师对接,提高老师们的思维意识、专业技能、知识结构。截至目前,威盛创造栗已在30多个省市开展了百余场教师培训活动,受益教师达到数万人。
4创造栗赛事
威盛创造栗主办人工智能领域赛事,同时也与各大白名单赛事合作,包括:全国青少年计算机表演赛、“大开眼界”机器学习挑战赛、全国青少年电子信息智能创新大赛、“智慧海洋”青少年人工智能大赛、贵青杯、全国中小学信息技术创新与实践大赛(NOC)、少年硅谷全国青少年人工智能教育成果展示大赛等,为人工智能教培学员搭建平台和出口。
5创造栗等级考试
作为全国青少年编程能力等级考试联合主办单位,为教培学员提供了标准化人工智能学习体系。通过PAAT全国青少年编程能力等级考试,学员将获得由全国高等学校计算机教育研究会和考试联合主办单位共同盖章、带有唯一证书编号的的荣誉证书。
6创造栗AI实验室
以人工智能教育为突破点,共同推进人工智能教育教学的特色办学,打造人工智能优质示范校。内容包含智能驾驶实验室、机器学习实验室、新课标实验室等。
