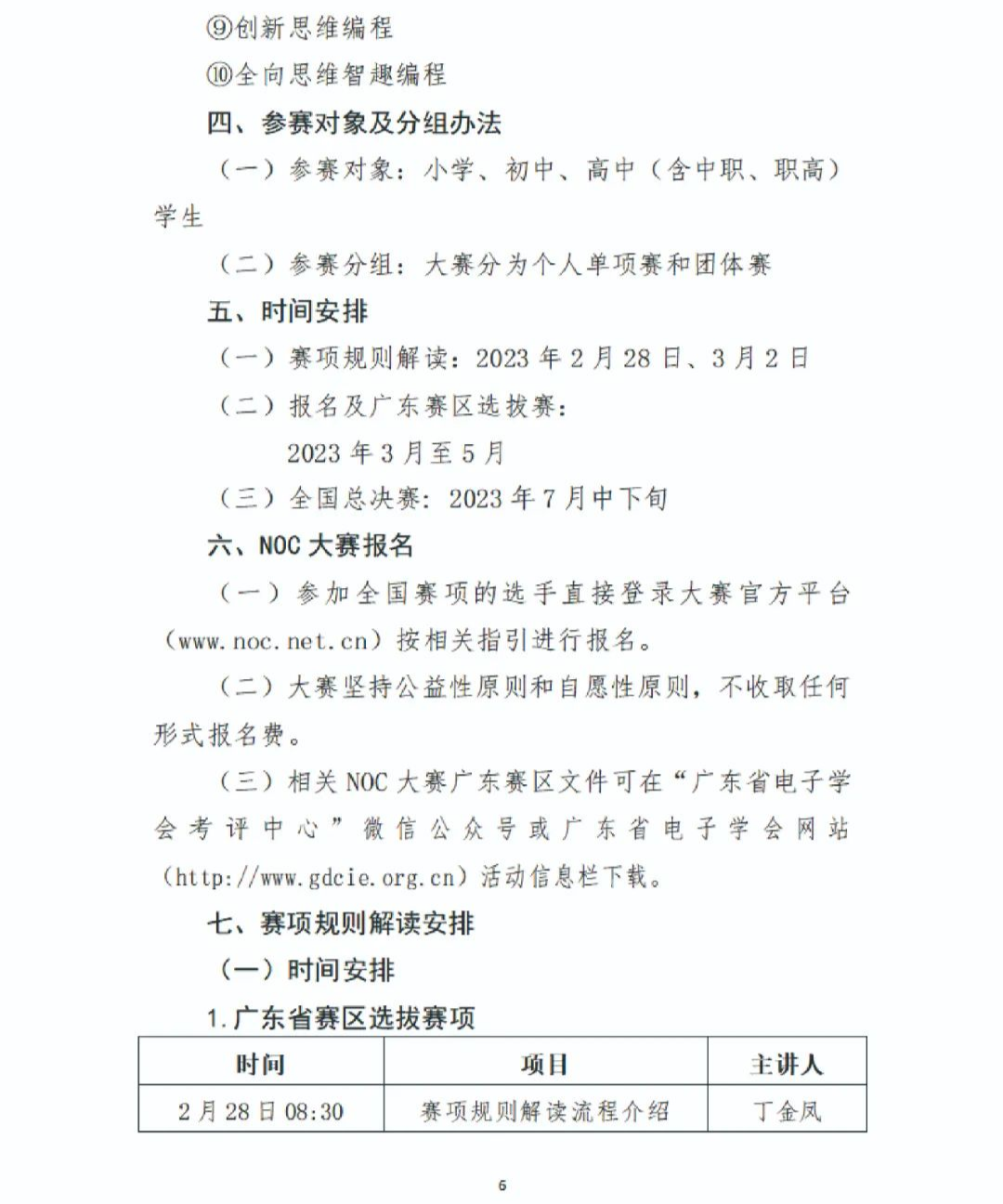
比赛资讯

关于组织开展2022-2023学年广东省中小学信息技术创新与实践大赛的通知
首页 资讯中心 比赛资讯 广东赛区 | 关于组织开展NOC大赛的通知

广东赛区 | 关于组织开展NOC大赛的通知

2469_q6g7_6000.gif

关于组织开展2022-2023学年广东省中小学信息技术创新与实践大赛的通知

2470_1x1q_8661.png

2471_r6mt_3918.png

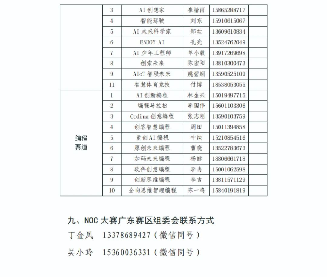
全国中小学信息技术创新与实践大赛广东赛区选拔赛工作方案

2473_wnyw_3748.png

2474_b1ef_9800.png

2475_yeq7_9059.png

2476_ckkk_8980.png

2477_8nij_4022.png

2478_ki6s_5381.png

2479_lgb1_2645.png

2481_xham_1354.png

关于威盛创造栗   




威盛创造栗是威盛集团旗下的人工智能教育领导品牌,致力于提供青少年人工智能教育解决方案,将智能硬件、智能软件平台、课程体系、师资培训、赛事活动、等级考试、AI实验室项目融为一体。教学对象实现全学段覆盖,教学场景涉及课堂教学、社团活动及实验教学等全方位、多场景,打造定制化人工智能教育全方位解决方案。