比赛资讯

首页 资讯中心 比赛资讯 赛项规则 | 2021-2022NOC“智能驾驶”赛项规则公布

赛项规则 | 2021-2022NOC“智能驾驶”赛项规则公布

1350    2022-06-02 09:47:43   

8月18日,教育部公示《关于2021-2022学年面向中小学生的全国性竞赛活动名单》,拟确定37项竞赛为2021-2022学年面向中小学生开展的全国性竞赛活动。其中,全国中小学信息技术创新与实践大赛(NOC大赛)进入白名单。


21956_rieu_8547.png


威盛创造栗-人工智能赛道“智能驾驶”赛项,已做公示。(如需咨询赛事相关内容,请下滑至文末,点击“阅读原文”,提交您的问题)

21957_mii9_7940.png




“智能驾驶”赛项规则

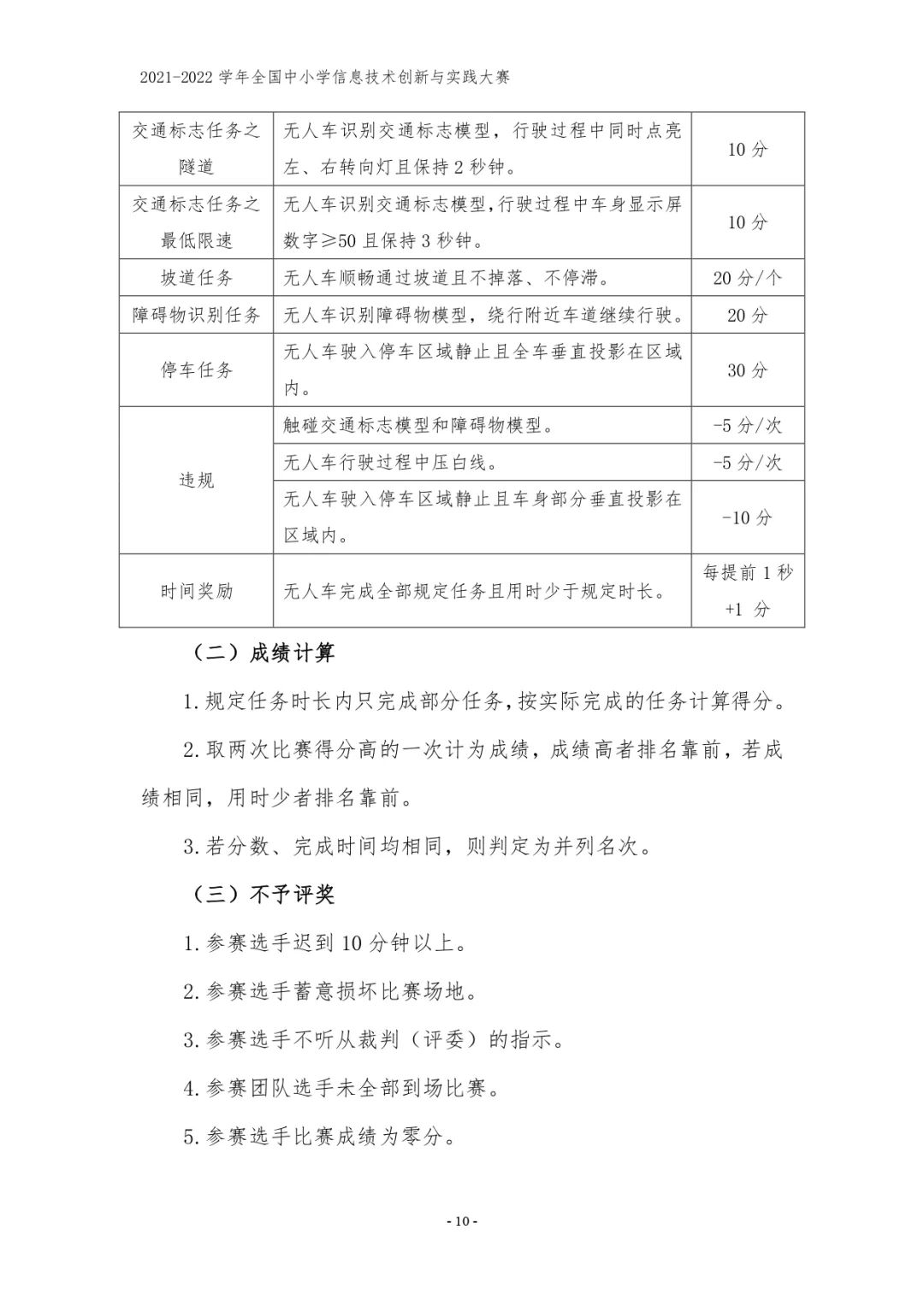
21958_pwc0_4320.png

21958_bf45_5107.png

21959_qgq3_5373.png

21960_hwmc_4154.png

21962_yznm_7329.png

21963_kf2p_8472.png

21963_uets_6327.png

21964_vlmq_9161.png

22154_rktf_6263.png

22194_pio7_4471.png